Arduino UNO/Duemilanove 2dof firmware

AMC, H-Bridge projects etc.
Please use the image gallery for your pictures, a short tutorial can be found here.
The first image in the first post will be shown in the project gallery.

Re: Arduino UNO/Duemilanove 2dof firmware

Postby flagoss » Wed 23. Jan 2013, 11:51

What about the newer Arduino Leonardo ?
http://arduino.cc/en/Main/ArduinoBoardLeonardo
flagoss
 
Posts: 2
Joined: Tue 10. Jul 2012, 03:48
Has thanked: 0 time
Been thanked: 0 time

Re: Arduino UNO/Duemilanove 2dof firmware

Postby prilad » Wed 23. Jan 2013, 13:59

flagoss wrote:What about the newer Arduino Leonardo ?
http://arduino.cc/en/Main/ArduinoBoardLeonardo


This board based on Atmega32u4 chip ( this chip has onboard USB controller ). This chip is not compatible to Atmega328, and this firmware can't work on Arduino Leonardo.
User avatar
prilad
 
Posts: 174
Images: 1
Joined: Tue 3. Apr 2012, 14:20
Location: Dubna, Moscow reg., Russia
Has thanked: 3 times
Been thanked: 37 times

Re: Arduino UNO/Duemilanove 2dof firmware

Postby prilad » Wed 23. Jan 2013, 15:58

BobBuilt wrote:As asked here is the wiring guide for connecting a Freetronics UNO or a real UNO to Sparkfuns Monster Motor Driver.

I strongly recommend connect Monsters +5V to OTHER power supply. Do not connect +5V line and GND line from Arduino to Sparkfun MM Driver.

You can see at the topic page Connecting Diagram with SEPARATE supplies +U1(5V) and +U2(5V) and GND_USB and GND_PWR
User avatar
prilad
 
Posts: 174
Images: 1
Joined: Tue 3. Apr 2012, 14:20
Location: Dubna, Moscow reg., Russia
Has thanked: 3 times
Been thanked: 37 times

Re: Arduino UNO/Duemilanove 2dof firmware

Postby prilad » Wed 23. Jan 2013, 20:49

I placed firmware files for Arduino UNO to the topic.
User avatar
prilad
 
Posts: 174
Images: 1
Joined: Tue 3. Apr 2012, 14:20
Location: Dubna, Moscow reg., Russia
Has thanked: 3 times
Been thanked: 37 times

Re: Arduino UNO/Duemilanove 2dof firmware

Postby prilad » Thu 24. Jan 2013, 08:56

Hi guys.
Hi BobBuilt.

Yesterday my friend tested ALL Arduino UNO firmwares on his ard board (with Atmega8u2). And he got good communicate on 57600 baud without any troubles. He has Win XP. And every time after uploading firmware to Arduino he reconnected USB cable to PC. This is inportant.

Can you check this on you Ard?

Regards
User avatar
prilad
 
Posts: 174
Images: 1
Joined: Tue 3. Apr 2012, 14:20
Location: Dubna, Moscow reg., Russia
Has thanked: 3 times
Been thanked: 37 times

Re: Arduino UNO/Duemilanove 2dof firmware

Postby prilad » Thu 24. Jan 2013, 11:21

BobBuilt wrote:Update: Confirmation firmware 57600 for uno works perfectly if you unplug uno after flashing and plug it back in before starting program. All good thanks Prilad. :D :D


Ok. I updated topic with this information ;)
User avatar
prilad
 
Posts: 174
Images: 1
Joined: Tue 3. Apr 2012, 14:20
Location: Dubna, Moscow reg., Russia
Has thanked: 3 times
Been thanked: 37 times

Re: Arduino UNO/Duemilanove 2dof firmware

Postby cubizme » Fri 25. Jan 2013, 09:05

Hi prilad,

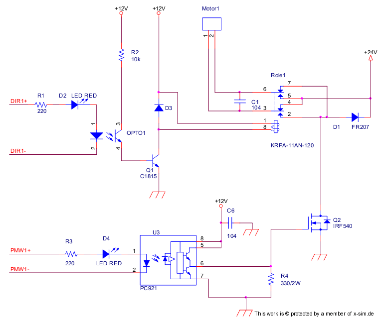
I realized that may be my board have 2 opto isolators for 2 motors . But I do not understand where to connect VCC & GND to it ?

Might you check it for me, pls ?

(Sorry I can not sent you link of motor driver because that website does not have English )

10921069

Best Regards,
Letrung
cubizme
 
Posts: 23
Images: 73
Joined: Thu 27. Dec 2012, 12:50
Has thanked: 9 times
Been thanked: 4 times

Re: Arduino UNO/Duemilanove 2dof firmware

Postby prilad » Fri 25. Jan 2013, 10:19

cubizme wrote:I realized that may be my board have 2 opto isolators for 2 motors . But I do not understand where to connect VCC & GND to it ?

Might you check it for me, pls ?


Yes, your board has opto-isolators. Not necessary to connect VCC to this board. All pins Dir and PWM marked as (-) you must to connect to GND_USB in microcontroller board (not to GND_POWER).

Regards,
Ale
User avatar
prilad
 
Posts: 174
Images: 1
Joined: Tue 3. Apr 2012, 14:20
Location: Dubna, Moscow reg., Russia
Has thanked: 3 times
Been thanked: 37 times

Re: Arduino UNO/Duemilanove 2dof firmware

Postby cubizme » Fri 25. Jan 2013, 10:36

prilad wrote:
cubizme wrote:I realized that may be my board have 2 opto isolators for 2 motors . But I do not understand where to connect VCC & GND to it ?

Might you check it for me, pls ?


Yes, your board has opto-isolators. Not necessary to connect VCC to this board. All pins Dir and PWM marked as (-) you must to connect to GND_USB in microcontroller board (not to GND_POWER).

Regards,
Ale


wow, hear you say I am so happy :D , so things will be easier for me to built my simulator :D . So I'll buy arduino uno and built it now ...

Best Regards,
Letrung
cubizme
 
Posts: 23
Images: 73
Joined: Thu 27. Dec 2012, 12:50
Has thanked: 9 times
Been thanked: 4 times

Re: Arduino UNO/Duemilanove 2dof firmware

Postby menix » Fri 25. Jan 2013, 17:35

Can you please help me to connect the UNO to Sabertooth 2x25 Motrodriver?
The Sabertooth have only S1 S2 5V and ground
And which mode should i use for the Sabertooth? R/C , analog,serial??

Thx Menix
menix
 
Posts: 36
Joined: Tue 20. Mar 2012, 19:44
Has thanked: 1 time
Been thanked: 0 time

PreviousNext

Return to Controllers and Drivers Projects

Who is online

Users browsing this forum: No registered users and 10 guests

cron