In this post I will explain how you have to connect a pot or a HALL effect pot to your interface card. I explain here how to increase the quality of motion of a new interface design or how you upgrade any existing simulator setup that comes with pots or hall pots. A pot has 3 wires. One is connected to 5V, the middle pin (the moving pinout) is connected to the interface Analogue To Digital Controller (ADC) input and the last one is connected to Ground (GND). The HALL effect pot has similar named pins but they are fixed and must be wired as noted on the housing or manual. HALL pots are different from normal pots because they use a magnetic field to detect their position. This HALL pots have a long livetime and are more accurate than normal pots. However they come with a integrated electronic and do not output 0 to 5V but 0.5 to 4.5 Volts. The noise of a Hall effect pot is smaller than of a analogue pot.
Sample of a good closed (dustfree) linear pot at farnell.de
Sample of a HALL effect POT at farnell.de (uses magnetic field without mechanically slider and has electronic inside)
The pinout is written on the pot and are a must. Else the electronic in the pot get burned.
Now the problem:
A pot or HALL effect pot has for example 100° movement but you do only use 50° of the 100° movement. Most members do now finetune the limits with the interface software. For example they set in the software, of a 8bit interface, as minimum 100 and as maximum 228. A 8bit DAC has 0 to 255 values, a 10bit DAC has 1024 values and a 12bit DAC has 4096 values which it can distinguishing from each other voltage level of your pot output. This is called the digital "resolution" of the DAC. If you use a 8bit DAC (AMC interface, Vellemann K8055d) you will loose in the above sample of 50° 128 values and the simulator will loose accuracy and smoothness in the movement. It is highly recommended, and a must, to provide your interface DAC 0 to 5 Volt. If you use the software limiter you are doing a nice tryout for the first time but this should not be a end solution. In the end you would have with a 8 bit DAC, and 50% lost of the pot way, around 32 positions, that your controller can accurate reach on one axis (this are i.e. 16 left and 16 right positions on lateral movement axis because it can only control +/- 1 value accurate, there will be always a small noise jitter on the pot output signal or your PID control loop setup is a little bit instable).
Interfaces and their build in DAC controllers resolution (higher bit resolution is better)
AMC 1.6: 8 Bit
Velleman: 8 Bit
Arduino: 10 bit
Pololu: 12 bit
SCN5 actuator with 100mm: equal to ~14bit (encoder with 20000 values, no pot)
SCN5 actuator with 150mm: equal to ~15bit (encoder with 30000 values, no pot)
It is highly recommended to
SWITCH OFF ALL SOFTWARE LIMITERS AT YOUR INTERFACE CARD
The solutions in a overview (details below):
1.) The most easy solution is to insure a full pot way by a hardware solution
2.) The second option is to use a electronic solution, the so called "level shifter" with a small opamp circuit connected between your pot and your interface
3.) The worst solution is to take a more accurate DAC with more resolution only to solve pot problems. A 8 bit DAC looses in the above sample 128 positions, a 12 bit DAC of a pololu interface looses also its 50% but with 4096 positions you have 2048 positions left instead of 127 of a 8bit DAC.
Details for the hardware solution:
a.) You can use a lever with different length and connect it to the pot and the simulator (maybe steel rods like used in the Rock'n'Ride Simulator)
Read this post: viewtopic.php?t=617
b.) you can use a small gear with different transmission to reach a full pot movement (RC models or hobby shops)
c.) you can paint a pot with silver laquer (not a HALL effect pot)
Read this post: viewtopic.php?f=39&t=723
Details for the electronic solution:
Making a circuit that will set the minimum and maximum position of your simulator with two limiter pots is very easy. You can build this circuit on a breadboard. If you are using a arduino, you can use so called protoshields that comes with a small breadboard layout on it.
You need for one axis:
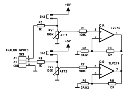
- a operation amplifier IC with 5V supply voltage (LM324 ~0.3 to 4.7V). To reach whole 0 to 5V you should use so called "rail to rail" opamps (MCP6041, TLV274I like assembled in a velleman interface K8055d).
- two identical liniear trimmer pots with 1KOhm or any up to 10kOhm (smaller pots for thru hole breadboard mounting)
- a voltmeter for the tuning
- solder equipment or a good friend with that equipment
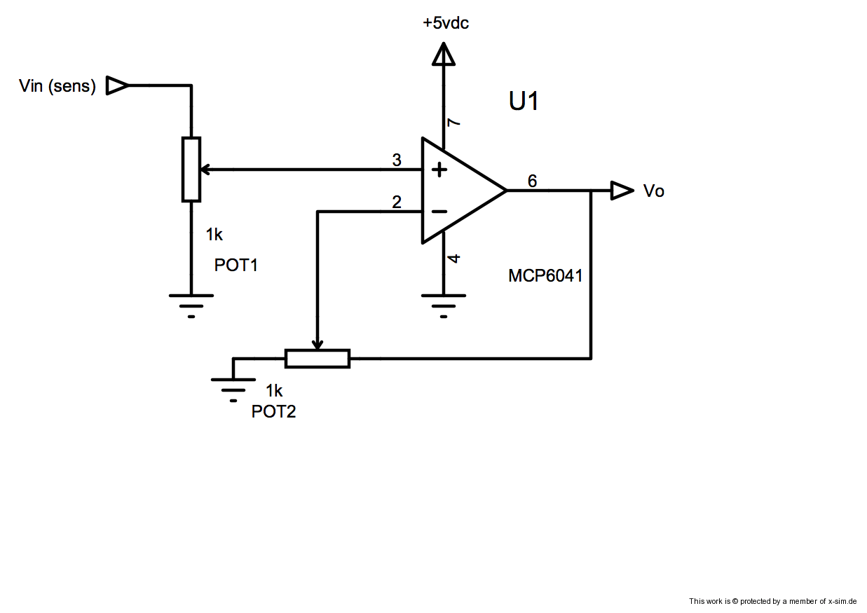
Download the datasheet of your bought opamp and look into it for the correct wiring like the following schematic from the source:
http://electronics.stackexchange.com/qu ... evel-shift
Vin is representing your pot (middle) output. Vout is connected to your interface board. The two pots will need to get adjusted to your minimum and maximum simulator movement. Pot2 represents the minimum, Pot1 will represent the amplification to reach the maximum.
The finetuning will take some seconds.
First you need the digital voltmeter and connect it to the output of your pot or HALL effect pot. You can measure this voltage directly behind your simulator pot (Vin in the schematic). Do not measure this voltage behind your opamp circuit. Move your simulator to the limits and write down your output voltage of the pot. Here we are using the sample of 50° with starting voltage of 1V and end voltage of 3.5V.
Now use the Pot2 trimmer to set the 1V at the + input of the opamp (triangle symbol). Then move your simulator to the maximum position and set with Pot1the output (Vout at the schematic) of your opamp to 5V. Move your Pot1 until it has 5V, It must be the border, do not move the pot more than needed.
Now you have to verify if your output of your circuit has 0 to 5 Volts, if you move your simulator from the minimum to the maximum position.
End of tutorial, copyright sirnoname for X-Sim.de

