La mia sfida è iniziata qualche anno fa senza aver alcuna conoscenza di elettronica e con tante difficoltà sono riuscito a creare un indicatore di marcia con arduino nano che con due switch comandavo la marcia up e down ad un cambio sequenziale che avevo collegato al volante g27 per giocare alla ps3. ma marce e gioco a volte non erano collegati.
Da quasi un'anno mi sono avvicinato al gaming pc che è proprio un'altra cosa, mi chiedevo se potevo collegare il mio indicatore facendo qualche modifica al codice arduino al software x-sim o altro software per sincronizzare indicatore di marcia al gioco Dirt o Assetto corsa.
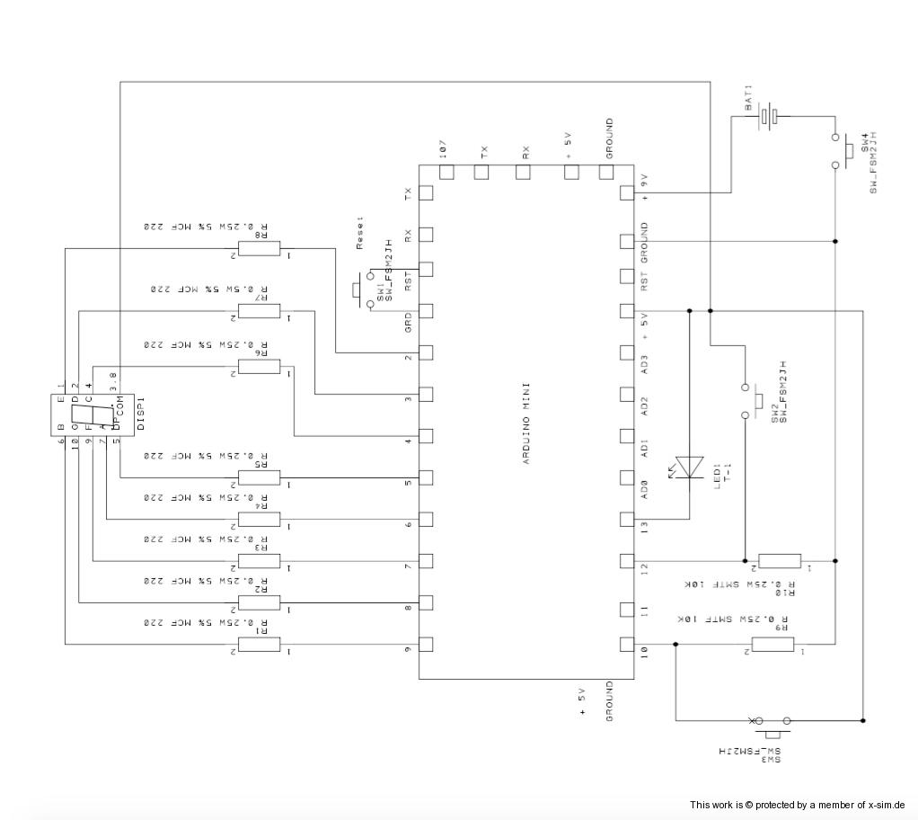
Per la creazione dell'indicatore ho utilizzato un arduino nano un 7 segment e un integrato CD40106.
Spero di essere stato chiaro e di riuscire grazie a voi a collegare il tutto, se si riesce nell'intento creo un tutorial.
collegamento ad arduino
CD40106
codice arduino utilizzato in allegato

